Visualization for Area Unit Data

Serge Rey

Areal Unit Data

Imports

import geopandas
import libpysal

Example

south = libpysal.examples.load_example('South')

Inspecting the example

libpysal.examples.explain('South')

Reading the shapefile

south_gdf = geopandas.read_file(south.get_path('south.shp'))

Choropleth Mapping

Plotting the Geometries

south_gdf.plot()

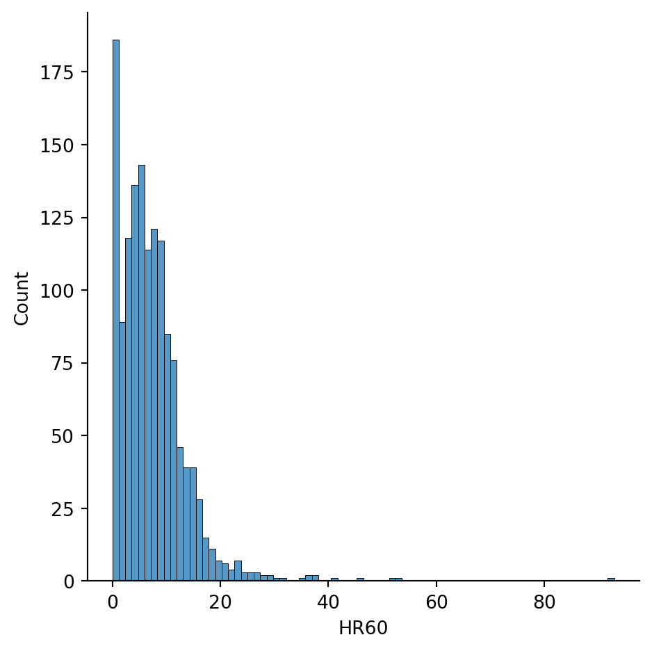
Plotting the attribute distribution

import seaborn

Plotting the attribute distribution

seaborn.displot(south_gdf, x='HR60')

Alternative view of the attribute distribution

south_gdf.HR60.describe()
count    1412.000000
mean        7.292144
std         6.421018
min         0.000000
25%         3.213471
50%         6.245125
75%         9.956272
max        92.936803
Name: HR60, dtype: float64

Spatial Distribution (Default Choropleth)

south_gdf.plot(column='HR60')

Spatial Distribution (Changing the classification)

south_gdf.plot(column='HR60', scheme='Quantiles')

Spatial Distribution (Adding a legend)

south_gdf.plot(column='HR60', scheme='Quantiles', legend=True)

Classification Schemes

\[c_j \lt y_i \le c_{j+1} \forall y_i \in C_j\]

where \(y_i\) is the value for the attribute at location \(i\), \(j\) is a class index, and \(c_j\) represents the lower bound of interval \(j\).

Mapclassify

import mapclassify

Quantiles

mapclassify.Quantiles(south_gdf.HR60)
Quantiles

   Interval      Count
----------------------
[ 0.00,  2.50] |   283
( 2.50,  5.10] |   282
( 5.10,  7.62] |   282
( 7.62, 10.98] |   282
(10.98, 92.94] |   283

Quantiles: Changing the number of classes

mapclassify.Quantiles(south_gdf.HR60, k=10)
Quantiles

   Interval      Count
----------------------
[ 0.00,  0.00] |   180
( 0.00,  2.50] |   103
( 2.50,  3.93] |   141
( 3.93,  5.10] |   141
( 5.10,  6.25] |   141
( 6.25,  7.62] |   141
( 7.62,  9.19] |   141
( 9.19, 10.98] |   141
(10.98, 14.31] |   141
(14.31, 92.94] |   142

Equal Interval

mapclassify.EqualInterval(south_gdf.HR60, k=10)
EqualInterval

   Interval      Count
----------------------
[ 0.00,  9.29] |  1000
( 9.29, 18.59] |   358
(18.59, 27.88] |    39
(27.88, 37.17] |     8
(37.17, 46.47] |     4
(46.47, 55.76] |     2
(55.76, 65.06] |     0
(65.06, 74.35] |     0
(74.35, 83.64] |     0
(83.64, 92.94] |     1

Maximum Breaks

mapclassify.MaximumBreaks(south_gdf.HR60, k=10)
MaximumBreaks

   Interval      Count
----------------------
[ 0.00, 29.42] |  1400
(29.42, 30.74] |     1
(30.74, 33.40] |     1
(33.40, 35.94] |     1
(35.94, 39.00] |     4
(39.00, 43.29] |     1
(43.29, 48.96] |     1
(48.96, 52.69] |     1
(52.69, 73.12] |     1
(73.12, 92.94] |     1

Fisher-Jenks

mapclassify.FisherJenks(south_gdf.HR60, k=10)
FisherJenks

   Interval      Count
----------------------
[ 0.00,  1.71] |   216
( 1.71,  4.45] |   278
( 4.45,  7.08] |   287
( 7.08, 10.02] |   288
(10.02, 13.59] |   176
(13.59, 19.60] |   121
(19.60, 28.77] |    34
(28.77, 40.74] |     8
(40.74, 53.30] |     3
(53.30, 92.94] |     1

BoxPlot

mapclassify.BoxPlot(south_gdf.HR60)
BoxPlot

   Interval      Count
----------------------
( -inf, -6.90] |     0
(-6.90,  3.21] |   353
( 3.21,  6.25] |   353
( 6.25,  9.96] |   353
( 9.96, 20.07] |   311
(20.07, 92.94] |    42

Head Tail

mapclassify.HeadTailBreaks(south_gdf.HR60)
HeadTailBreaks

   Interval      Count
----------------------
[ 0.00,  7.29] |   802
( 7.29, 12.41] |   405
(12.41, 18.18] |   147
(18.18, 26.87] |    40
(26.87, 38.73] |    13
(38.73, 56.98] |     4
(56.98, 92.94] |     1

Map Customization

Customization

  • Legends
  • Color Schemes

Legends

south_gdf[['STATE_NAME', 'HR60', 'HR90']].head()
STATE_NAME HR60 HR90
0 West Virginia 1.682864 0.946083
1 West Virginia 4.607233 1.234934
2 West Virginia 0.974132 2.621009
3 West Virginia 0.876248 4.461577
4 Delaware 4.228385 6.712736

Create a Boolean variable

south_gdf['increased' ] =  south_gdf.HR90 > south_gdf.HR60

Mapping the Boolean variable

south_gdf.plot(column='increased', categorical=True, legend=True);

Change the values

v = south_gdf.increased.map({True: 'Increased', False: 'Decreased'})
south_gdf['Increased'] = v

Map the new variable

south_gdf.plot(column='Increased', categorical=True, legend=True);

Legend Positioning

south_gdf.plot(column='Increased', categorical=True, legend=True,
               legend_kwds={'bbox_to_anchor': (1.3, 1)});

Legend Title

south_gdf.plot(column='Increased', categorical=True, legend=True,
               legend_kwds={'bbox_to_anchor': (1.3, 1),
                           'title':'Homicide Rates 1960-1990'},
           );

More Adjustments

south_gdf.plot(column='Increased', categorical=True, legend=True,
               legend_kwds={'bbox_to_anchor': (0, 1),
                           'title':'Homicide Rates 1960-1990'},
           );

More Adjustments

south_gdf.plot(column='Increased', categorical=True, legend=True,
               legend_kwds={'bbox_to_anchor': (-0.1, 1),
                           'title':'Homicide Rates 1960-1990'},
           );

Color schemes

Sequential Color Schemes

south_gdf.plot(column='HR60', scheme='Quantiles', legend=True, 
                legend_kwds={'bbox_to_anchor': (1.3, 1)},
               cmap='Blues');

Change the color map: Single Hue

south_gdf.plot(column='HR60', scheme='Quantiles', legend=True, 
                legend_kwds={'bbox_to_anchor': (1.3, 1)},
               cmap='Greens');

Change the color map: Multiple Hues

south_gdf.plot(column='HR60', scheme='Quantiles', legend=True, 
                legend_kwds={'bbox_to_anchor': (1.3, 1)},
               cmap='YlGnBu');

Diverging Color Map

south_gdf.plot(column='Increased', categorical=True, legend=True,
               legend_kwds={'bbox_to_anchor': (-0.1, 1),
                           'title':'Homicide Rates 1960-1990'},
               cmap='coolwarm',
           );

Alternative Diverging Color Map

south_gdf.plot(column='Increased', categorical=True, legend=True,
               legend_kwds={'bbox_to_anchor': (-0.1, 1),
                           'title':'Homicide Rates 1960-1990'},
               cmap='bwr',
           );

Qualitative Color Scheme

south_gdf.plot(column='STATE_NAME', categorical=True)

Qualitative Color Scheme

south_gdf.plot(column='STATE_NAME', categorical=True, legend=True)

Qualitative Color Scheme

south_gdf.plot(column='STATE_NAME', categorical=True, legend=True,
               legend_kwds={'bbox_to_anchor': (0, 1)})

Qualitative Color Scheme

import matplotlib.pyplot as plt
fig = plt.figure()
ax = fig.add_axes([0, 0, 1, 1])
ax.axis('off')

south_gdf.plot(column='STATE_NAME', categorical=True, legend=True,
               legend_kwds={'bbox_to_anchor': (0, 1)}, ax=ax);

Comparisons

  • Deciles
  • Maximum Breaks
  • Fisher Jenks

Deciles

south_gdf.plot(column='HR60', scheme='Quantiles', legend=True, 
                legend_kwds={'bbox_to_anchor': (1.3, 1)},
               cmap='YlGnBu', k=10);

Maximum Breaks

south_gdf.plot(column='HR60', scheme='MaximumBreaks', legend=True, 
                legend_kwds={'bbox_to_anchor': (1.3, 1)},
               cmap='YlGnBu', k=10);

Fisher Jenks

south_gdf.plot(column='HR60', scheme='FisherJenks', legend=True, 
                legend_kwds={'bbox_to_anchor': (1.3, 1)},
               cmap='YlGnBu', k=10);

Statistical Fit

y = south_gdf.HR60
q10 = mapclassify.Quantiles(y, k=10)
mb10 = mapclassify.MaximumBreaks(y, k=10)
fj10 = mapclassify.FisherJenks(y, k=10)
print(f'Deciles: {q10.adcm:.1f}, MB: {mb10.adcm:.1f}, FJ: {fj10.adcm:.1f}')
Deciles: 1140.3, MB: 5688.1, FJ: 1027.5

Statistical Fit

Conclusion

Recap of Key Points

  • Areal Unit Data
  • Choropleth Mapping
  • Classification Schemes
  • Map Customization

Questions

References

Harrower, Mark, and Cynthia A. Brewer. 2003. ColorBrewer.org: An Online Tool for Selecting Colour Schemes for Maps.” The Cartographic Journal 40 (1): 27–37. https://doi.org/10.1179/000870403235002042.